Tutorial: Electricity-Only#

Note

If you have not done it yet, follow the Installation steps first.

In this tutorial, we will build a heavily simplified power system model for Belgium. But before getting started with PyPSA-Eur it makes sense to be familiar with its general modelling framework PyPSA.

Running the tutorial requires limited computational resources compared to the full model, which allows the user to explore most of its functionalities on a local machine. The tutorial will cover examples on how to configure and customise the PyPSA-Eur model and run the snakemake workflow step by step from network creation to the solved network. The configuration for the tutorial is located at config/test/config.electricity.yaml. It includes parts deviating from the default config file config/config.default.yaml. To run the tutorial with this configuration, execute

$ snakemake -call results/test-elec/networks/base_s_6_elec_.nc --configfile config/test/config.electricity.yaml

This configuration is set to download a reduced cutout via the rule retrieve_cutout. For more information on the data dependencies of PyPSA-Eur, continue reading Retrieving Data.

How to configure runs?#

The model can be adapted to only include selected countries (e.g. Belgium) instead of all European countries to limit the spatial scope.

countries: ['BE']

Likewise, the example’s temporal scope can be restricted (e.g. to a single week).

snapshots:
  start: "2013-03-01"
  end: "2013-03-08"

It is also possible to allow less or more carbon-dioxide emissions. Here, we limit the emissions of Belgium to 100 Mt per year.

electricity:
  co2limit_enable: true
  co2limit: 100.e+6

PyPSA-Eur also includes a database of existing conventional powerplants. We can select which types of existing powerplants we like to be extendable:

  extendable_carriers:
    Generator: [solar, solar-hsat, onwind, offwind-ac, offwind-dc, offwind-float, OCGT, CCGT, nuclear]
    StorageUnit: [battery]
    Store: [H2]
    Link: [H2 pipeline]

To accurately model the temporal and spatial availability of renewables such as wind and solar energy, we rely on historical weather data. It is advisable to adapt the required range of coordinates to the selection of countries.

atlite:
  default_cutout: be-03-2013-era5
  cutouts:
    be-03-2013-era5:
      module: era5
      x: [4., 15.]
      y: [46., 56.]
      time: ["2013-03-01", "2013-03-08"]

We can also decide which weather data source should be used to calculate potentials and capacity factor time-series for each carrier. For example, we may want to use the ERA-5 dataset for solar and not the default SARAH-3 dataset.

Finally, it is possible to pick a solver. For instance, this tutorial uses the open-source solver HiGHS.

  solver:
    name: highs
    options: highs-simplex

Note, that config/test/config.electricity.yaml only includes changes relative to the default configuration. There are many more configuration options, which are documented at Configuration.

Directory Structure and Configuration Settings#

It’s important to understand how certain configuration settings affect the directory structure in PyPSA-Eur:

  • run.name determines the subdirectory within the results folder (e.g., results/test-elec/networks/...)

  • run.shared_resources.policy determines the subdirectory within the resources folder (e.g., resources/test/networks/...)

These settings work together to organize model runs:

  • Final model outputs are always stored in results/[run.name]/...

  • Intermediate files can be either: - Specific to a run: resources/[run.shared_resources.policy]/... (if policy is a string) - Shared between runs: resources/... (if policy is true) - Not shared between runs: resources/[run.name]``(if policy is ``false) - Partially shared: If policy is "base", some common files are shared while others remain run-specific

For this tutorial, with run.name: "test-elec" and run.shared_resources.policy: "test", intermediate resources are stored in resources/test/... while results are in results/test-elec/....

The implementation of this behavior can be found in scripts/_helpers.py.

How to use snakemake rules?#

Open a terminal, go into the PyPSA-Eur directory, and activate the pypsa-eur environment with

$ pixi shell

Let’s say based on the modifications above we would like to solve a very simplified model clustered down to 6 buses and every 24 hours aggregated to one snapshot. The command

$ snakemake -call results/test-elec/networks/base_s_6_elec_.nc --configfile config/test/config.electricity.yaml

orders snakemake to run the rule solve_network that produces the solved network and stores it in results/test-elec/networks with the name base_s_6_elec_.nc:

rule solve_network:
    params:
        solving=config_provider("solving"),
        foresight=config_provider("foresight"),
        co2_sequestration_potential=config_provider(
            "sector", "co2_sequestration_potential", default=200
        ),
        custom_extra_functionality=input_custom_extra_functionality,
    input:
        network=resources("networks/base_s_{clusters}_elec_{opts}.nc"),
    output:
        network=RESULTS + "networks/base_s_{clusters}_elec_{opts}.nc",
        config=RESULTS + "configs/config.base_s_{clusters}_elec_{opts}.yaml",
    log:
        solver=normpath(
            RESULTS + "logs/solve_network/base_s_{clusters}_elec_{opts}_solver.log"
        ),
        memory=RESULTS + "logs/solve_network/base_s_{clusters}_elec_{opts}_memory.log",
        python=RESULTS + "logs/solve_network/base_s_{clusters}_elec_{opts}_python.log",
    benchmark:
        (RESULTS + "benchmarks/solve_network/base_s_{clusters}_elec_{opts}")
    threads: solver_threads
    resources:
        mem_mb=memory,
        runtime=config_provider("solving", "runtime", default="6h"),
    shadow:
        shadow_config
    script:
        "../scripts/solve_network.py"


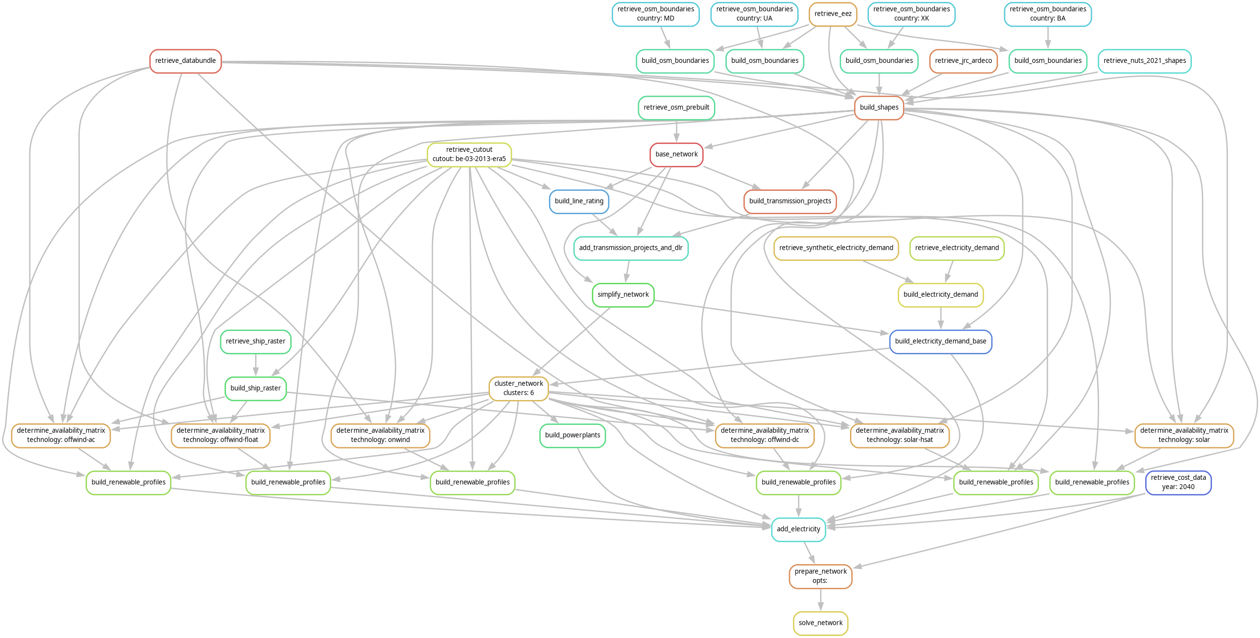
This triggers a workflow of multiple preceding jobs that depend on each rule’s inputs and outputs:

digraph snakemake_dag {
    graph[bgcolor=white, margin=0];
    node[shape=box, style=rounded, fontname=sans,                 fontsize=10, penwidth=2];
    edge[penwidth=2, color=grey];
        0[label = "solve_network", color = "0.15 0.6 0.85", style="rounded"];
        1[label = "prepare_network\nopts: ", color = "0.07 0.6 0.85", style="rounded"];
        2[label = "add_electricity", color = "0.49 0.6 0.85", style="rounded"];
        3[label = "build_renewable_profiles", color = "0.25 0.6 0.85", style="rounded"];
        4[label = "determine_availability_matrix\ntechnology: solar", color = "0.10 0.6 0.85", style="rounded"];
        5[label = "retrieve_databundle", color = "0.02 0.6 0.85", style="rounded"];
        6[label = "build_shapes", color = "0.05 0.6 0.85", style="rounded"];
        7[label = "retrieve_eez", color = "0.10 0.6 0.85", style="rounded"];
        8[label = "retrieve_nuts_2021_shapes", color = "0.49 0.6 0.85", style="rounded"];
        9[label = "build_osm_boundaries", color = "0.43 0.6 0.85", style="rounded"];
        10[label = "retrieve_osm_boundaries\ncountry: BA", color = "0.52 0.6 0.85", style="rounded"];
        11[label = "build_osm_boundaries", color = "0.43 0.6 0.85", style="rounded"];
        12[label = "retrieve_osm_boundaries\ncountry: MD", color = "0.52 0.6 0.85", style="rounded"];
        13[label = "build_osm_boundaries", color = "0.43 0.6 0.85", style="rounded"];
        14[label = "retrieve_osm_boundaries\ncountry: UA", color = "0.52 0.6 0.85", style="rounded"];
        15[label = "build_osm_boundaries", color = "0.43 0.6 0.85", style="rounded"];
        16[label = "retrieve_osm_boundaries\ncountry: XK", color = "0.52 0.6 0.85", style="rounded"];
        17[label = "retrieve_jrc_ardeco", color = "0.06 0.6 0.85", style="rounded"];
        18[label = "cluster_network\nclusters: 6", color = "0.12 0.6 0.85", style="rounded"];
        19[label = "simplify_network", color = "0.33 0.6 0.85", style="rounded"];
        20[label = "add_transmission_projects_and_dlr", color = "0.46 0.6 0.85", style="rounded"];
        21[label = "base_network", color = "0.00 0.6 0.85", style="rounded"];
        22[label = "retrieve_osm_prebuilt", color = "0.41 0.6 0.85", style="rounded"];
        23[label = "build_line_rating", color = "0.57 0.6 0.85", style="rounded"];
        24[label = "retrieve_cutout\ncutout: be-03-2013-era5", color = "0.18 0.6 0.85", style="rounded"];
        25[label = "build_transmission_projects", color = "0.04 0.6 0.85", style="rounded"];
        26[label = "build_electricity_demand_base", color = "0.61 0.6 0.85", style="rounded"];
        27[label = "build_electricity_demand", color = "0.16 0.6 0.85", style="rounded"];
        28[label = "retrieve_electricity_demand", color = "0.21 0.6 0.85", style="rounded"];
        29[label = "retrieve_synthetic_electricity_demand", color = "0.13 0.6 0.85", style="rounded"];
        30[label = "build_renewable_profiles", color = "0.25 0.6 0.85", style="rounded"];
        31[label = "determine_availability_matrix\ntechnology: solar-hsat", color = "0.10 0.6 0.85", style="rounded"];
        32[label = "build_renewable_profiles", color = "0.25 0.6 0.85", style="rounded"];
        33[label = "determine_availability_matrix\ntechnology: onwind", color = "0.10 0.6 0.85", style="rounded"];
        34[label = "build_renewable_profiles", color = "0.25 0.6 0.85", style="rounded"];
        35[label = "determine_availability_matrix\ntechnology: offwind-ac", color = "0.10 0.6 0.85", style="rounded"];
        36[label = "build_ship_raster", color = "0.36 0.6 0.85", style="rounded"];
        37[label = "retrieve_ship_raster", color = "0.39 0.6 0.85", style="rounded"];
        38[label = "build_renewable_profiles", color = "0.25 0.6 0.85", style="rounded"];
        39[label = "determine_availability_matrix\ntechnology: offwind-dc", color = "0.10 0.6 0.85", style="rounded"];
        40[label = "build_renewable_profiles", color = "0.25 0.6 0.85", style="rounded"];
        41[label = "determine_availability_matrix\ntechnology: offwind-float", color = "0.10 0.6 0.85", style="rounded"];
        42[label = "retrieve_cost_data\nyear: 2040", color = "0.64 0.6 0.85", style="rounded"];
        43[label = "build_powerplants", color = "0.39 0.6 0.85", style="rounded"];
        1 -> 0
        2 -> 1
        42 -> 1
        3 -> 2
        30 -> 2
        32 -> 2
        34 -> 2
        38 -> 2
        40 -> 2
        18 -> 2
        42 -> 2
        43 -> 2
        26 -> 2
        4 -> 3
        6 -> 3
        18 -> 3
        24 -> 3
        5 -> 4
        6 -> 4
        18 -> 4
        24 -> 4
        7 -> 6
        8 -> 6
        9 -> 6
        11 -> 6
        13 -> 6
        15 -> 6
        17 -> 6
        5 -> 6
        10 -> 9
        7 -> 9
        12 -> 11
        7 -> 11
        14 -> 13
        7 -> 13
        16 -> 15
        7 -> 15
        19 -> 18
        26 -> 18
        20 -> 19
        21 -> 19
        21 -> 20
        23 -> 20
        25 -> 20
        22 -> 21
        6 -> 21
        21 -> 23
        24 -> 23
        21 -> 25
        6 -> 25
        19 -> 26
        6 -> 26
        27 -> 26
        28 -> 27
        29 -> 27
        31 -> 30
        6 -> 30
        18 -> 30
        24 -> 30
        5 -> 31
        6 -> 31
        18 -> 31
        24 -> 31
        33 -> 32
        6 -> 32
        18 -> 32
        24 -> 32
        5 -> 33
        6 -> 33
        18 -> 33
        24 -> 33
        35 -> 34
        6 -> 34
        18 -> 34
        24 -> 34
        5 -> 35
        36 -> 35
        6 -> 35
        18 -> 35
        24 -> 35
        37 -> 36
        24 -> 36
        39 -> 38
        6 -> 38
        18 -> 38
        24 -> 38
        5 -> 39
        36 -> 39
        6 -> 39
        18 -> 39
        24 -> 39
        41 -> 40
        6 -> 40
        18 -> 40
        24 -> 40
        5 -> 41
        36 -> 41
        6 -> 41
        18 -> 41
        24 -> 41
        18 -> 43
}

In the terminal, this will show up as a list of jobs to be run:

Building DAG of jobs...
Job stats:
job                                      count
-------------------------------------  -------
add_electricity                              1
add_transmission_projects_and_dlr            1
base_network                                 1
build_electricity_demand                     1
build_electricity_demand_base                1
build_line_rating                            1
build_osm_boundaries                         4
build_powerplants                            1
build_renewable_profiles                     6
build_shapes                                 1
build_ship_raster                            1
build_transmission_projects                  1
cluster_network                              1
determine_availability_matrix                6
prepare_network                              1
retrieve_cost_data                           1
retrieve_databundle                          1
retrieve_eez                                 1
retrieve_electricity_demand                  1
retrieve_jrc_ardeco                          1
retrieve_nuts_2021_shapes                    1
retrieve_osm_boundaries                      4
retrieve_osm_prebuilt                        1
retrieve_ship_raster                         1
retrieve_synthetic_electricity_demand        1
simplify_network                             1
solve_network                                1
total                                       43

snakemake then runs these jobs in the correct order.

A job (here build_powerplants) will display its attributes and normally some logs below this block:

rule build_powerplants:
    input: resources/test/networks/base_s_6.nc, data/custom_powerplants.csv
    output: resources/test/powerplants_s_6.csv
    log: logs/test/build_powerplants_s_6.log
    jobid: 43
    benchmark: benchmarks/test/build_powerplants_s_6
    reason: Missing output files: resources/test/powerplants_s_6.csv; Input files updated by another job: resources/test/networks/base_s_6.nc
    wildcards: clusters=6
    resources: tmpdir=<TBD>, mem_mb=7000, mem_mib=6676

Once the whole worktree is finished, it should state so in the terminal.

You will notice that many intermediate stages are saved, namely the outputs of each individual snakemake rule.

You can produce any output file occurring in the Snakefile by running

$ snakemake -call <output file>

For example, you can explore the evolution of the PyPSA networks by running

  1. snakemake -call resources/test/networks/base.nc --configfile config/test/config.electricity.yaml

  2. snakemake -call resources/test/networks/base_s.nc --configfile config/test/config.electricity.yaml

  3. snakemake -call resources/test/networks/base_s_6.nc --configfile config/test/config.electricity.yaml

  4. snakemake -call resources/test/networks/base_s_6_elec_.nc --configfile config/test/config.electricity.yaml

To run all combinations of wildcard values provided in the config/config.yaml under scenario:, you can use the collection rule solve_elec_networks.

$ snakemake -call solve_elec_networks --configfile config/test/config.electricity.yaml

If you now feel confident and want to tackle runs with larger temporal and spatial scope, clean-up the repository and after modifying the config/config.yaml file target the collection rule solve_elec_networks again without providing the test configuration file.

$ snakemake -call purge
snakemake -call solve_elec_networks

Note

It is good practice to perform a dry-run using the option -n, before you commit to a run:

$ snakemake -call solve_elec_networks -n

How to analyse results?#

The solved networks can be analysed just like any other PyPSA network (e.g. in Jupyter Notebooks).

import pypsa

n = pypsa.Network("results/test-elec/networks/base_s_6_elec_.nc")

For inspiration, read the examples section in the PyPSA documentation.